网站首页 > 行业新闻

保利物业核查投票,被业委会叫停!揭开了扎心真相

分享到:
点击次数:10080 更新时间:2026年03月07日08:58:44 打印此页 关闭
业主大会表决“是否续聘在管物业”,
涉及到物业工作人员的饭碗,
也涉及到物业公司的根本利益。

如果怀疑业委会投票造假
物业有没有权利向业主查票

答案出乎很多物业人的意料:
你革我的命,
却和我没有关联!
图片

进场不到3年
保利物业被解聘

博恩花园因追回771万公共收益,受到社会广泛关注。

博恩花园(又称:翠屏城)位于南京市江宁区禄口街道,是个超级大盘,总建筑面积1041692.54平方米,住户超过7000户。2006年至2019年开发建设。

2023年5月7日,该小区解聘前期物业,保利物业中标。
2026年1月,业主大会又解聘进场不到3年的保利物业,事件在持续发酵。

保利物业核查投票
被业委会叫停

保利物业对投票真实性存疑,想核对业主的原始投票:
投票是否达到双三分之二的参与门槛、同意续聘是否达到双过半的通过门槛。(依据:《民法典》第278条)

于是,保利管家向业主发信息,希望得到业主的投票截图

然而,博恩花园业委会认为,业主大会的组织、投票统计,属于业主自治事务,由业委会依法独立负责,与物业服务企业无任何关联,物业无权介入、参与业主大会的投票流程数据核实工作
图片
↑保利物业管家发给业主的信息
图片
↑业委会发给保利物业的整改函

业主大会投票
和物业没有关联

物业公司被解聘怀疑投票造假时,最核心的诉求是核查表决票的真实性,以维护自身权益。

但根据现行法律规定和司法实践,物业公司没有权利核对、统计业主大会的表决票

逻辑是,业主大会决议是全体业主行使共同管理权内部事务,和物业没有关联,物业公司并非直接当事方。笔者认同博恩花园业委会的观点。

在广大业委会面前,物业属于弱势群体
你革我的命,却和我没有关联”,多么扎心的真相
图片

借助业主力量
维护自身权益

投票造假,或计票有误,也侵害了业主的利益

可以由几位业主,将业委会和业主大会起诉到法院,请求撤销业主大会不同意续聘在管物业”的决定。

部分业主和物业公司所怀疑的“造假”行为(如冒名签字、伪造选票、票数统计不实等),正是法院在审理“业主撤销权”案件时,重点审查的内容。

值得提醒的是,因物业公司不是业主,所以物业公司不具备“业主撤销权”的诉讼主体资格,物业公司不能作为原告直接起诉“撤销业主大会的决定”。
图片
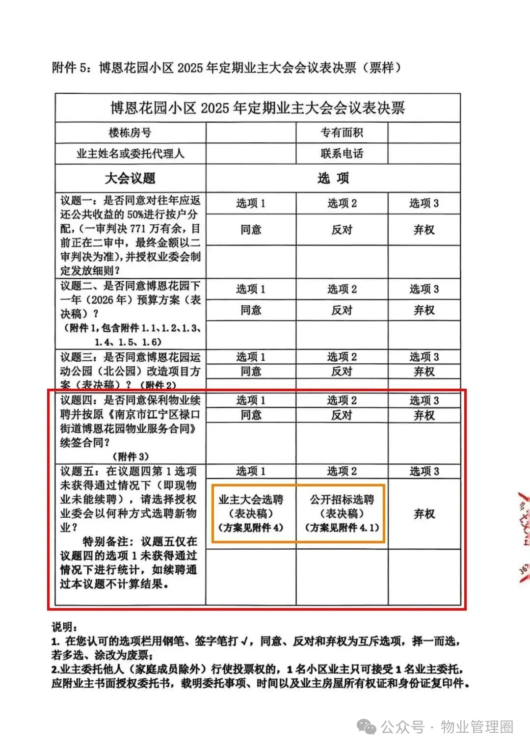
↑业主大会表决票票样,共5个议题,第四、五个议题是续选聘物业
上一条:国办出台消防文件:物业有了“国家层面的盖章认证” 下一条:政府工作报告:深入整治“内卷式”竞争!物业带资进场将减少