网站首页 > 行业新闻

惊险!龙湖物业被解聘后,保盘成功

分享到:
点击次数:10330 更新时间:2026年01月10日08:55:45 打印此页 关闭
重要时间线

1.2025年5月22日,武汉市武昌区龙湖天玺业主大会会议投票结果:不同意续聘龙湖物业。
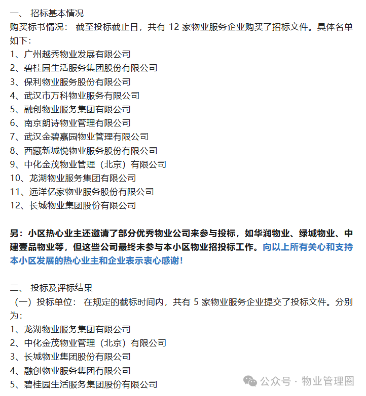
2.公开招标时,共有12家物业公司购买了招标文件,5家物业公司提交了投标文件。
3.根据评标委员会评审结果,最终确定两家单位为中标候选人:
龙湖物业服务集团有限公司
中化金茂物业管理(北京)有限公司
4.2026年1月7日,业主大会会议投票结果公告显示,参与表决面积和业主人数双过三分之二,龙湖物业得票占参与表决人数和面积双过半。→《民法典》第278条

经过努力,龙湖物业保盘成功

龙湖天玺小区总建筑面积约224732.62平方米,住宅1418户,商业126户,公寓127户,楼栋数9栋。2022年12月30日首次交付
小区人行出入口4个,车辆出入口两个。
电梯数量29台。
地下停车位1624个,地下车库及人防64058.53㎡。
图片
公开招标情况公告截图

选聘物业的流程

当业主大会不同意续聘现物业后:

1.公开招标物业的流程
业主大会会议通过《公开招标方案》
评标委员会直接评定中标人
此方式不公开不透明,争议较多,被业主们抛弃

2.公开选聘物业的流程
业主大会会议通过《公开选聘方案》
业主大会投票“多进2”或“多进3”
下一次业主大会投票“2选1”或“3选1”

3.“公开招标+公开选聘”的流程
评标委员会评定两家候选企业
业主大会投票“2选1”

龙湖天玺小区此次选聘物业是采用“公开招标+公开选聘”相结合的方式
图片

候选企业的报价对比

龙湖物业投标报价:住宅3元/㎡.月
商业4.8元/㎡.月
公寓3.6元/㎡.月
地下车位80元/个.月

金茂物业投标报价
住宅2.8元/㎡.月
商业4.8元㎡.月
公寓3.6元/㎡.月
地下车位80元/个.月
图片
上一条:各位邻居,冬季下水管道易堵塞反水,为避免造成损失,请文明使用! 下一条:物业公司保盘变难了...